DealsGala (GreatdealBazar)


Dealsgala is a cutting-edge e-commerce platform designed to offer users unbeatable deals across a wide range of product categories, from electronics and fashion to home goods and beyond. Our platform focuses on providing a seamless and enjoyable shopping experience for users who value both affordability and variety. Available on iOS, Android, and via web , Dealsgala caters to modern shoppers who expect convenience and accessibility, regardless of the device they use.
Website URL: Dealsgala.com
Android App: Dealsgala
IOS App: Dealsgala


My Role


As an E-commerce specialist and a designer, I was responsible for conducting user research, defining the problem, ideating solutions, and designing the overall user experience and interface.
I collaborated with developers to ensure the designs were implemented as envisioned.

Tools



  • Adobe Illustrator
  • Adobe Photoshop
  • Moqups
  • Adobe XD
  • WordPress
  • Ionic Framework
  • PhpMyAdmin
  • Problem Statement


    In a saturated market of e-commerce platforms, users often struggle with finding trustworthy deals and navigating through complex interfaces. Additionally, many platforms fall short in providing effective customer service, and users are frequently overwhelmed by the sheer volume of low-quality or irrelevant products.
    Dealsgala aims to simplify the shopping process by offering a streamlined, user-friendly experience that prioritizes exceptional customer service.

    How might we design a platform that simplifies the process of discovering and purchasing deals while maintaining a visually appealing and user-friendly interface?
    The platform is dedicated to providing only handpicked, quality products, ensuring that users can shop with confidence and ease.

    Goal: To design an intuitive platform that offers a seamless shopping experience, helping users discover and purchase deals effortlessly.
    Scope: This project encompassed the entire UX/UI design process, from initial research and user analysis to prototyping, testing, and final implementation. The design needed to be adaptable across web and mobile platforms.

    Research


    Objective: Understand user needs, pain points, and behaviors related to online shopping and deal discovery.
    Methods: Conducted user interviews, surveys, and competitive analysis of existing e-commerce platforms.

    User Interviews

    To gain a deeper understanding of our target users and their shopping behaviors, I conducted primary research through user interviews. This approach allowed me to connect directly with users and gather detailed insights into their preferences, pain points, and expectations when shopping for deals online.

    I developed an Interview Guide consisting of 12 open-ended questions designed to encourage participants to share their personal experiences and shopping habits. These questions focused on their interactions with current e-commerce platforms, their challenges in finding quality deals, and their expectations for customer service.



    Participants: A total of 6 participants (4 females and 2 males) were interviewed, representing a mix of frequent online shoppers and occasional deal hunters.
    The participants were selected to reflect a diverse range of demographics and shopping behaviors.

    Key Insights & Assumptions Validated
  • Users struggle with finding trustworthy deals across multiple platforms.
  • Validated: 5/6 participants expressed frustration with the overwhelming amount of low-quality or irrelevant deals they encounter, indicating a strong need for a curated selection of high-quality products.

  • Ease of navigation is a critical factor in user satisfaction.
  • Validated: 4/6 participants emphasized the importance of a clean, intuitive interface, with 3 mentioning that they abandoned purchases on platforms with complex navigation.

  • Quality customer service is a deciding factor in platform loyalty.
  • Validated: 5/6 participants highlighted customer service as a key factor in their decision to return to a platform, with 3 sharing past negative experiences that led them to switch to competitors.

  • Users are more likely to trust platforms that offer handpicked, quality products.
  • Validated: 5/6 participants indicated a preference for platforms that carefully curate their product offerings, with 4 specifically stating that they are more inclined to purchase from sites that guarantee product quality.

  • Users appreciate platforms that simplify the shopping process.
  • Validated: All participants valued a streamlined shopping experience, with several noting that they appreciate when platforms provide clear product descriptions, easy search functions, and fast checkout processes.

  • Shoppers are receptive to personalized deal recommendations based on past purchases and preferences.
  • N/A: While a few participants mentioned the appeal of personalized recommendations, there wasn’t a consensus strong enough to draw definitive conclusions.

    Competitive Analysis

    In addition to user interviews, I conducted a competitive analysis of leading e-commerce platforms including Alibaba, AliExpress, Amazon, Temu, Wish, and Joom to identify best practices and areas where Dealsgala could differentiate itself. This involved examining the user interface, deal curation process, customer service offerings, and overall user experience of top competitors.

    Findings

    Strengths of Competitors:

    1. Wide Product Selection:
    Competitors like Alibaba, AliExpress, and Amazon offer an extensive range of products, catering to a broad audience with varying needs and preferences.

    2. Advanced Search and Filtering:
    Amazon, in particular, provides advanced search and filtering options, making it easier for users to find what they’re looking for quickly.

    3. Fast Shipping (Amazon):
    Amazon’s Prime service is a significant advantage, offering fast and reliable shipping options that are highly valued by users.
    Weaknesses of Competitors:

    1. Inconsistent Product Quality:
    Platforms like AliExpress, Wish, and Joom often face criticism for the inconsistent quality of their products, which can erode trust among users.

    2. Overwhelming User Experience:
    Amazon’s vast product selection, while a strength, can also overwhelm users, leading to decision fatigue and difficulty in finding the best deals.

    3. Poor Customer Service:
    Many users report dissatisfaction with the customer service provided by lower-cost platforms like Wish and Temu, which can negatively impact user retention.
    Overall conclusion:
    Strengths:
    Competitors excelled in offering wide product selections and leveraging advanced search algorithms to enhance user experience.
    Weaknesses:
    Many platforms were criticized for poor customer service, cluttered interfaces, and a lack of product quality assurance.
    Findings:
    Users valued ease of navigation and quick access to deals, but many found existing platforms cluttered and overwhelming.

    Opportunities for Dealsgala:
  • Curated, High-Quality Products:
  • By focusing on a handpicked selection of quality products, Dealsgala can differentiate itself from competitors that struggle with product consistency.
  • Streamlined User Experience:
  • Simplifying the user interface and shopping experience can help Dealsgala stand out in a market where users are often overwhelmed by cluttered and complex platforms.
  • Exceptional Customer Service:
  • Prioritizing customer service can build loyalty and trust, addressing a common pain point for users on other platforms.
  • Efficient Delivery Options
  • While matching Amazon’s logistics capabilities may be challenging, offering reliable and transparent delivery options can enhance user satisfaction.

    Insights:
    These insights informed the direction of Dealsgala’s design and development, ensuring that our platform would address the specific needs and preferences of our target users while standing out in a competitive market.

    Empathy Map

    To synthesize the qualitative data gathered from user interview, I created an empathy map to identify patterns across users, uncover insights, and generate needs.



    Insights:
    Dealsgala shoppers value convenience, transparency, and affordability. By addressing pain points like streamlined navigation, improved filtering, and smoother cart experiences, Dealsgala can enhance the shopping journey while fostering trust and excitement for its users.

    User Personas

    Developed user personas based on the research, representing different segments like budget-conscious shoppers and top quality product enthusiasts.
    These personas help guide the design and development of Dealsgala, ensuring that the platform meets the specific needs and preferences of its diverse user base.

    Image 1 Image 2

    User Journey-map

    The goal of User Journey Mapping was to understand the complete end-to-end experience of a user interacting with Dealsgala, identifying key touchpoints and potential areas for improvement to ensure a seamless and satisfying user experience.



    Through this user journey mapping process, we were able to identify and optimize key touchpoints, ensuring that Dealsgala provides a seamless and positive experience for users at every stage of their interaction with the platform.


    Sitemap

    The Dealsgala sitemap is a structured blueprint of the platform, designed to outline its core pages and navigation flow.
    It helps users and search engines easily understand the hierarchy and organization of content, ensuring a smooth user experience.
    Key sections include:

  • Home Page: Entry point showcasing featured deals, categories and products.
  • Product Categories: Organized sections for browsing products, such as electronics, fashion, and home essentials.
  • Search and Filters: Tools to quickly locate products using keywords, filters, and sorting options.
  • Product Details: Dedicated pages providing in-depth information, images, reviews, and purchase options.
  • User Account: Sections for registration, login, order tracking, and managing user information.
  • Customer Support: Access to live chat, FAQs, and contact forms for issue resolution.
  • Checkout: Streamlined page for reviewing cart items, applying coupons, and completing purchases securely.

  • This sitemap ensures intuitive navigation, enhances accessibility, and supports Dealsgala's goal of delivering a seamless shopping experience.


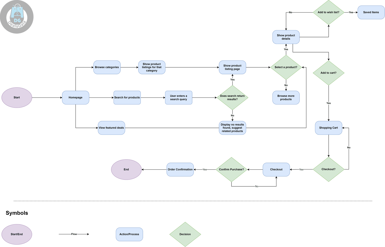
    FlowChart

    The Flowchart for the Dealsgala project provides a clear visual representation of the core user journey, from browsing categories to searching, selecting products, and completing a purchase. This diagram outlines key interactions and decision points, such as search functionality, category selection, product exploration, and checkout.
    It helps streamline the design and development process by mapping out user actions and system responses, ensuring a smooth and intuitive shopping experience for Dealsgala's users.



    Design


    For the Dealsgala website and app, I led the UX/UI design process with a focus on creating a seamless and intuitive user experience. The goal was to ensure that users could effortlessly navigate through multiple product categories, find great deals, and complete their purchases with ease. The design emphasized clean layouts, user-friendly navigation, and visually appealing interfaces that highlight deals and promotions while maintaining a clear path to purchase. I collaborated closely with the development team using an agile methodology, allowing for continuous feedback and iterations throughout the design and build process. This approach fostered close communication between the design and development teams. Each design sprint began with wireframes and low-fidelity prototypes, which were reviewed by the developers to identify potential technical constraints. Feedback loops were established after each sprint, ensuring that the design aligned with the development team's requirements.

    Visual Design: Created low-fidelity and high-fidelity designs, incorporating a clean and modern aesthetic to appeal to a broad audience. Focused on a cohesive color scheme, typography, and imagery that aligned with the brand’s identity.
    UI Elements: Designed intuitive UI elements like buttons, filters, and search bars, ensuring they were easily accessible across different devices.
    Responsive Design: Ensured the design was fully responsive, providing a seamless experience across web and mobile platforms.



    Initial Layout Concepts and Rough Sketches

    During the design process for DealsGala, sketches played a crucial role in visualizing the initial concepts and layout of the platform. By sketching out different screens and user interactions, we were able to quickly iterate on ideas, explore various layouts, and ensure that the platform's navigation was intuitive. The sketches served as a foundation for wireframes and ultimately the high-fidelity prototype, enabling a smooth transition from concept to execution.

    App Sketches



    Web Sketches






    Mid-Fidelity Wireframes

    The initial design phase involved creating low to Mid-Fidelity wireframes to establish the overall layout and structure. These wireframes served as a blueprint, ensuring that the user flow was logical and intuitive. Feedback from stakeholders was incorporated, leading to refinements before moving to high-fidelity designs.


    App Wireframes









    Web Wireframes

    Image 1 Image 2




    Image 1 Image 2




    Image 1 Image 2




    Image 1 Image 2



    Mid-Fidelity Prototype

    After designing the essential pages needed for users to complete their tasks, I created a mid-fidelity prototype by linking these pages together.
    This prototype allowed me to conduct usability testing, which is invaluable for identifying issues in the information architecture and user flows early on.
    Testing at this stage helps uncover potential problems before investing significant time into refining visual details.




    Usability Testing

    Preparation for Usability Testing
    Before conducting usability testing for Dealsgala, it was essential to establish test objectives, identify target users, and define the methodology, tasks, and metrics for evaluation. To ensure a structured approach, I developed a Usability Testing Plan outlining what we aimed to test and why, along with preparations to capture meaningful insights.

  • Methods Used: Conducted usability testing sessions with 4 participants, using A/B testing to evaluate different design variations.
  • I conducted both in-person and remote usability testing with 4 participants, and created Transcripts for each participant based on my observation of their interaction with the prototype. I jot down their mistakes, slips, and confusions they expressed in the process.
    These observations were invaluable for generating transcripts, which provided raw data for identifying recurring patterns in user interactions and highlighting areas for improvement.

  • Key Feedback: Participants appreciated the clear product categorization and the ease of saving items. However, they highlighted areas for improvement, such as a need for simpler navigation, more flexible filtering options, and better visibility of user-generated content. Additionally, users encountered difficulty adding products to their cart because the “Shipping Method” section, required for this action, was not immediately visible and required scrolling to access.

  • These valuable feedbacks, along with input from the development team, led to several key improvements:
  • Simplifying the navigation bar to provide quicker access to popular features.
  • Enhancing filtering options to support multi-criteria searches, enabling users to refine results more effectively.
  • Improving visibility of user-generated content through optimized spacing, layout adjustments, and organized presentation.
  • Refining the add-to-cart process so that, once a product is selected, the app automatically opens a country selection list and scrolls to the “Shipping Method” section, making the cart addition process smoother and more intuitive.

  • After completing usability testing, I conducted a Usability Survey to gather insights directly from participants. The survey aimed to measure user satisfaction, identify lingering pain points, and validate the improvements made to the platform.



    The results of the survey reinforced our earlier findings and helped identify additional refinements, ensuring that Dealsgala delivers a user-centered and seamless shopping experience.


    Affinity Map

    The results from the usability testing could be summarized by creating an affinity map. Like the empathy map, it is effective in helping us find patterns and frustrations when users are interacting with the prototype, and identify areas of improvements based on priority levels.



    Key Insights

    1. Users Want Simplicity:
    Clean navigation, easy checkout, and faster filtering tools are critical to making shopping stress-free.

    2. Trust is Non-Negotiable:
    Secure payments, transparent policies, and authentic user reviews build confidence and loyalty.

    3. Deals Drive Excitement:
    Flash sales, discounts, and rewards motivate users to explore and buy more.

    4. Social Proof is Powerful:
    User-generated content like reviews, photos, and videos influences purchasing decisions and creates trust.

    5. Streamline the Experience:
    Address cart abandonment by automating steps like scrolling to shipping options and simplifying multi-step processes.

    6. Personalization Wins:
    Tailored product recommendations and a seamless wishlist experience make users feel valued and understood.


    Styleguide

    The style guide serves as a foundational reference, ensuring visual consistency throughout the app's UI design. It reflects the app’s commitment to delivering a personalized, and immersive experience, guiding future design decisions to maintain a cohesive and engaging interface.



    DealsGala's Application


    The image on the left side shows the old design and the right-hand side image is the refined version.
    The app can be downloaded on Android and IOS.
    Link to the Android app: Dealsgala
    Link to the IOS app: Dealsgala







    Application Walkthrough






    App Mockup










    Screenshots


    Logo Concepts







    DealsGala Web Old Design


    Home





    Product Page






    Web New Design


    Home

    Product Categories







    Sub-Categories







    New Products










    Products










    Single Product










    Cart




    Contact






    Blog Post








    About




    Reflection


    Challenges

    1. Navigating a Saturated Market:
    One of the biggest challenges was distinguishing Dealsgala in a crowded e-commerce landscape dominated by giants like Amazon, Alibaba, and AliExpress. Competing against well-established platforms required a strategic approach to carve out a unique niche.

    Impact: This challenge pushed us to focus on specific user needs that were not adequately addressed by competitors, such as curating high-quality products and offering exceptional customer service.

    2. Ensuring Consistent Product Quality:
    Maintaining a consistently high standard of product quality was challenging, especially when working with multiple suppliers. Ensuring that all products met Dealsgala’s criteria required rigorous vetting and continuous monitoring.

    Impact: This challenge emphasized the importance of robust quality control processes and the need to build strong relationships with reliable suppliers.

    3. Balancing User Experience with Feature Complexity:
    Striking a balance between providing a feature-rich platform and maintaining a simple, user-friendly interface was a significant challenge. Adding too many features risked overwhelming users, while too few could limit the platform’s appeal.

    Impact: This led to iterative design and testing processes to refine the user interface, ensuring that essential features were accessible without cluttering the experience.

    4. Adapting to Changing User Expectations:
    The e-commerce landscape is constantly evolving, with users’ expectations shifting rapidly. Keeping up with these changes while developing a stable product was challenging.

    Impact: This challenge underscored the need for flexibility in design and development, enabling quick adjustments based on user feedback and market trends.

    Lessons Learned

    1. The Value of User-Centered Design:
    Prioritizing the needs and preferences of users at every stage of development proved crucial. User research, testing, and feedback were integral in shaping a platform that truly resonated with the target audience.

    Application: Moving forward, continuing to involve users in the design process will ensure that Dealsgala evolves in line with user expectations and needs.

    2. Importance of Strong Differentiation:
    In a competitive market, having a clear and distinct value proposition is key. By focusing on handpicked, high-quality products and exceptional customer service, Dealsgala was able to stand out.

    Application: Emphasizing the platform’s unique selling points in all aspects of marketing and development will reinforce its position in the market.

    3. Iterative Development is Essential:
    The process of continuously testing, iterating, and refining the platform based on feedback was invaluable. It allowed us to address issues early and improve the product incrementally.

    Application: Adopting an iterative approach as a standard practice will help maintain product quality and user satisfaction as the platform grows and evolves.

    4. Agility in Adapting to Market Changes:
    The ability to quickly adapt to changing market conditions and user expectations was crucial. Flexibility in development and strategic planning enabled Dealsgala to remain relevant and competitive.

    Application: Maintaining an agile mindset will be key to responding to future challenges and opportunities in the fast-paced e-commerce industry.



    By reflecting on these challenges and lessons learned, the Dealsgala team is better equipped to navigate future projects, ensuring continuous growth and improvement of the platform.
    BACK TO HOMEPAGE